React源码学习进阶(五)beginWork如何处理Fiber
本文采用React v16.13.1版本源码进行分析
源码解析
beginWork
的代码位于packages/react-reconciler/src/ReactFiberBeginWork.js
:
function beginWork(
current: Fiber | null,
workInProgress: Fiber,
renderExpirationTime: ExpirationTime,
): Fiber | null {
const updateExpirationTime = workInProgress.expirationTime;
// Before entering the begin phase, clear pending update priority.
// TODO: This assumes that we're about to evaluate the component and process
// the update queue. However, there's an exception: SimpleMemoComponent
// sometimes bails out later in the begin phase. This indicates that we should
// move this assignment out of the common path and into each branch.
workInProgress.expirationTime = NoWork;
switch (workInProgress.tag) {
case IndeterminateComponent: {
return mountIndeterminateComponent(
current,
workInProgress,
workInProgress.type,
renderExpirationTime,
);
}
case LazyComponent: {
const elementType = workInProgress.elementType;
return mountLazyComponent(
current,
workInProgress,
elementType,
updateExpirationTime,
renderExpirationTime,
);
}
case FunctionComponent: {
const Component = workInProgress.type;
const unresolvedProps = workInProgress.pendingProps;
const resolvedProps =
workInProgress.elementType === Component
? unresolvedProps
: resolveDefaultProps(Component, unresolvedProps);
return updateFunctionComponent(
current,
workInProgress,
Component,
resolvedProps,
renderExpirationTime,
);
}
case ClassComponent: {
const Component = workInProgress.type;
const unresolvedProps = workInProgress.pendingProps;
const resolvedProps =
workInProgress.elementType === Component
? unresolvedProps
: resolveDefaultProps(Component, unresolvedProps);
return updateClassComponent(
current,
workInProgress,
Component,
resolvedProps,
renderExpirationTime,
);
}
case HostRoot:
return updateHostRoot(current, workInProgress, renderExpirationTime);
case HostComponent:
return updateHostComponent(current, workInProgress, renderExpirationTime);
case HostText:
return updateHostText(current, workInProgress);
case SuspenseComponent:
return updateSuspenseComponent(
current,
workInProgress,
renderExpirationTime,
);
case HostPortal:
return updatePortalComponent(
current,
workInProgress,
renderExpirationTime,
);
case ForwardRef: {
const type = workInProgress.type;
const unresolvedProps = workInProgress.pendingProps;
const resolvedProps =
workInProgress.elementType === type
? unresolvedProps
: resolveDefaultProps(type, unresolvedProps);
return updateForwardRef(
current,
workInProgress,
type,
resolvedProps,
renderExpirationTime,
);
}
case Fragment:
return updateFragment(current, workInProgress, renderExpirationTime);
case Mode:
return updateMode(current, workInProgress, renderExpirationTime);
case Profiler:
return updateProfiler(current, workInProgress, renderExpirationTime);
case ContextProvider:
return updateContextProvider(
current,
workInProgress,
renderExpirationTime,
);
case ContextConsumer:
return updateContextConsumer(
current,
workInProgress,
renderExpirationTime,
);
case MemoComponent: {
const type = workInProgress.type;
const unresolvedProps = workInProgress.pendingProps;
// Resolve outer props first, then resolve inner props.
let resolvedProps = resolveDefaultProps(type, unresolvedProps);
if (__DEV__) {
if (workInProgress.type !== workInProgress.elementType) {
const outerPropTypes = type.propTypes;
if (outerPropTypes) {
checkPropTypes(
outerPropTypes,
resolvedProps, // Resolved for outer only
'prop',
getComponentName(type),
getCurrentFiberStackInDev,
);
}
}
}
resolvedProps = resolveDefaultProps(type.type, resolvedProps);
return updateMemoComponent(
current,
workInProgress,
type,
resolvedProps,
updateExpirationTime,
renderExpirationTime,
);
}
case SimpleMemoComponent: {
return updateSimpleMemoComponent(
current,
workInProgress,
workInProgress.type,
workInProgress.pendingProps,
updateExpirationTime,
renderExpirationTime,
);
}
case IncompleteClassComponent: {
const Component = workInProgress.type;
const unresolvedProps = workInProgress.pendingProps;
const resolvedProps =
workInProgress.elementType === Component
? unresolvedProps
: resolveDefaultProps(Component, unresolvedProps);
return mountIncompleteClassComponent(
current,
workInProgress,
Component,
resolvedProps,
renderExpirationTime,
);
}
case SuspenseListComponent: {
return updateSuspenseListComponent(
current,
workInProgress,
renderExpirationTime,
);
}
case FundamentalComponent: {
if (enableFundamentalAPI) {
return updateFundamentalComponent(
current,
workInProgress,
renderExpirationTime,
);
}
break;
}
case ScopeComponent: {
if (enableScopeAPI) {
return updateScopeComponent(
current,
workInProgress,
renderExpirationTime,
);
}
break;
}
case Block: {
if (enableBlocksAPI) {
const block = workInProgress.type;
const props = workInProgress.pendingProps;
return updateBlock(
current,
workInProgress,
block,
props,
renderExpirationTime,
);
}
break;
}
}
}
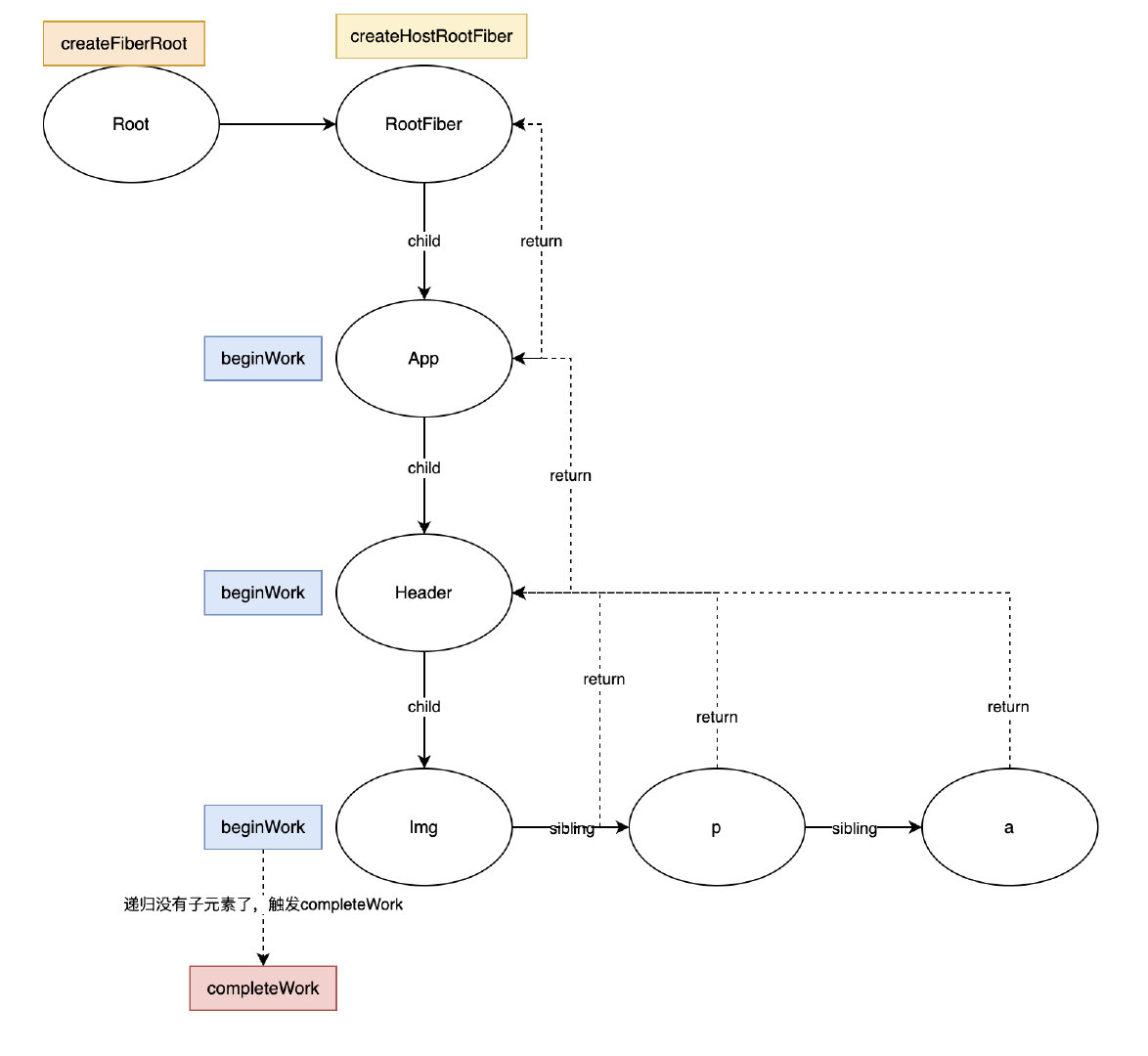
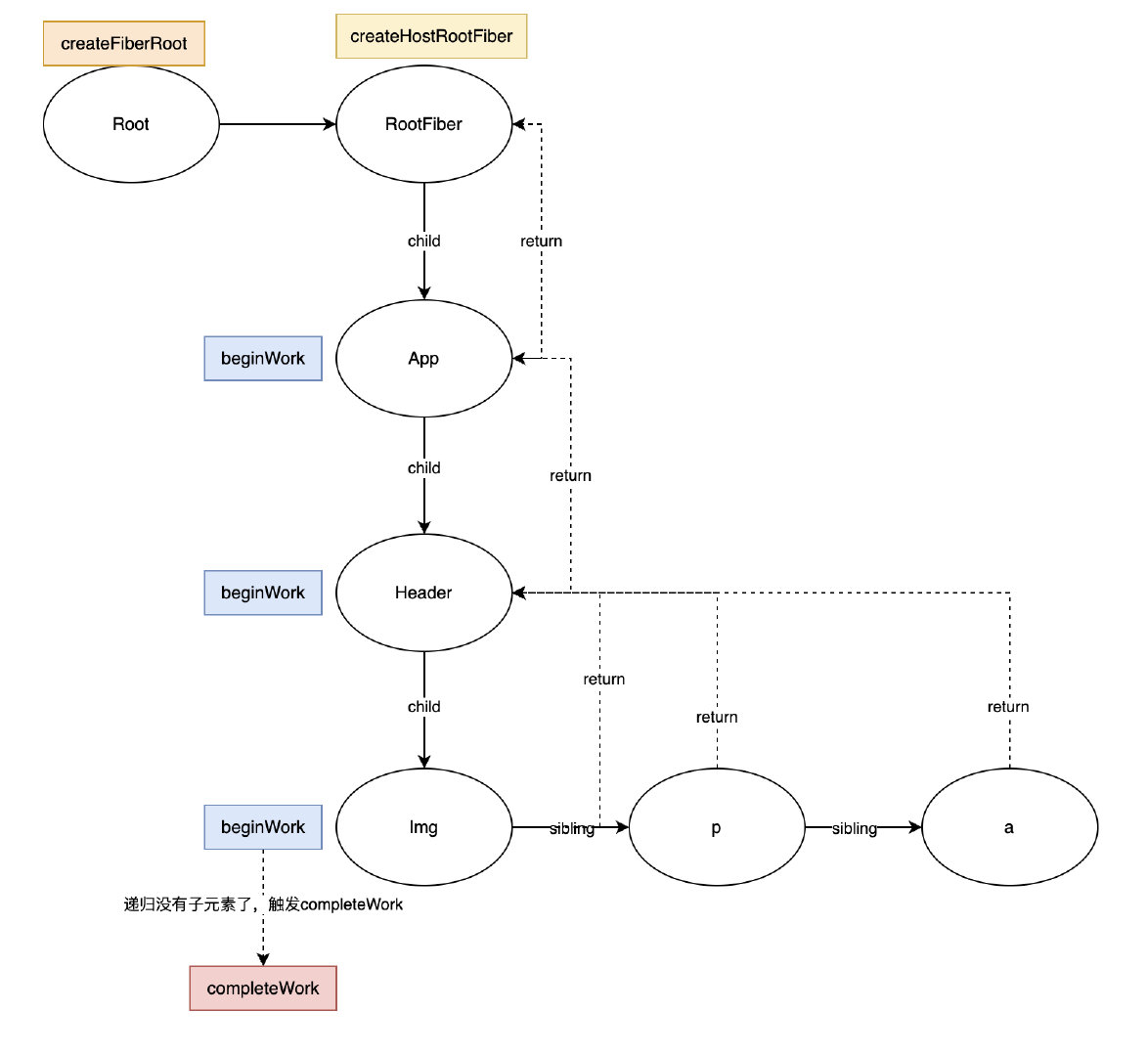
实际上beginWork
就是一个很大的分发入口,根据tag
的不同来分发处理不同的逻辑,对于rootFiber
来说,它的tag
类型是HostRoot
,因此我们先核心聚焦于HostRoot
的实现:
function updateHostRoot(current, workInProgress, renderExpirationTime) {
pushHostRootContext(workInProgress);
const updateQueue = workInProgress.updateQueue;
invariant(
current !== null && updateQueue !== null,
'If the root does not have an updateQueue, we should have already ' +
'bailed out. This error is likely caused by a bug in React. Please ' +
'file an issue.',
);
const nextProps = workInProgress.pendingProps;
const prevState = workInProgress.memoizedState;
const prevChildren = prevState !== null ? prevState.element : null;
cloneUpdateQueue(current, workInProgress);
processUpdateQueue(workInProgress, nextProps, null, renderExpirationTime);
const nextState = workInProgress.memoizedState;
// Caution: React DevTools currently depends on this property
// being called "element".
const nextChildren = nextState.element;
if (nextChildren === prevChildren) {
// If the state is the same as before, that's a bailout because we had
// no work that expires at this time.
resetHydrationState();
return bailoutOnAlreadyFinishedWork(
current,
workInProgress,
renderExpirationTime,
);
}
const root: FiberRoot = workInProgress.stateNode;
if (root.hydrate && enterHydrationState(workInProgress)) {
// If we don't have any current children this might be the first pass.
// We always try to hydrate. If this isn't a hydration pass there won't
// be any children to hydrate which is effectively the same thing as
// not hydrating.
let child = mountChildFibers(
workInProgress,
null,
nextChildren,
renderExpirationTime,
);
workInProgress.child = child;
let node = child;
while (node) {
// Mark each child as hydrating. This is a fast path to know whether this
// tree is part of a hydrating tree. This is used to determine if a child
// node has fully mounted yet, and for scheduling event replaying.
// Conceptually this is similar to Placement in that a new subtree is
// inserted into the React tree here. It just happens to not need DOM
// mutations because it already exists.
node.effectTag = (node.effectTag & ~Placement) | Hydrating;
node = node.sibling;
}
} else {
// Otherwise reset hydration state in case we aborted and resumed another
// root.
reconcileChildren(
current,
workInProgress,
nextChildren,
renderExpirationTime,
);
resetHydrationState();
}
return workInProgress.child;
}
我们先忽略前面对于context
和updateQueue
的处理,实际上这里只有一个核心逻辑:
调用
reconcileChildren
返回
workInProgress.child
而实际上workInProgress.child
正是reconciileChildren
方法被赋值:
export function reconcileChildren(
current: Fiber | null,
workInProgress: Fiber,
nextChildren: any,
renderExpirationTime: ExpirationTime,
) {
if (current === null) {
// If this is a fresh new component that hasn't been rendered yet, we
// won't update its child set by applying minimal side-effects. Instead,
// we will add them all to the child before it gets rendered. That means
// we can optimize this reconciliation pass by not tracking side-effects.
workInProgress.child = mountChildFibers(
workInProgress,
null,
nextChildren,
renderExpirationTime,
);
} else {
// If the current child is the same as the work in progress, it means that
// we haven't yet started any work on these children. Therefore, we use
// the clone algorithm to create a copy of all the current children.
// If we had any progressed work already, that is invalid at this point so
// let's throw it out.
workInProgress.child = reconcileChildFibers(
workInProgress,
current.child,
nextChildren,
renderExpirationTime,
);
}
}
实际上挂载的场景执行的是reconcileChildFibers
,这个实现在packages/react-reconciler/src/ReactChildFiber.js
:
function reconcileChildFibers(
returnFiber: Fiber,
currentFirstChild: Fiber | null,
newChild: any,
expirationTime: ExpirationTime,
): Fiber | null {
// This function is not recursive.
// If the top level item is an array, we treat it as a set of children,
// not as a fragment. Nested arrays on the other hand will be treated as
// fragment nodes. Recursion happens at the normal flow.
// Handle top level unkeyed fragments as if they were arrays.
// This leads to an ambiguity between <>{[...]}</> and <>...</>.
// We treat the ambiguous cases above the same.
const isUnkeyedTopLevelFragment =
typeof newChild === 'object' &&
newChild !== null &&
newChild.type === REACT_FRAGMENT_TYPE &&
newChild.key === null;
if (isUnkeyedTopLevelFragment) {
newChild = newChild.props.children;
}
// Handle object types
const isObject = typeof newChild === 'object' && newChild !== null;
if (isObject) {
switch (newChild.$$typeof) {
case REACT_ELEMENT_TYPE:
return placeSingleChild(
reconcileSingleElement(
returnFiber,
currentFirstChild,
newChild,
expirationTime,
),
);
case REACT_PORTAL_TYPE:
return placeSingleChild(
reconcileSinglePortal(
returnFiber,
currentFirstChild,
newChild,
expirationTime,
),
);
}
}
if (typeof newChild === 'string' || typeof newChild === 'number') {
return placeSingleChild(
reconcileSingleTextNode(
returnFiber,
currentFirstChild,
'' + newChild,
expirationTime,
),
);
}
if (isArray(newChild)) {
return reconcileChildrenArray(
returnFiber,
currentFirstChild,
newChild,
expirationTime,
);
}
if (getIteratorFn(newChild)) {
return reconcileChildrenIterator(
returnFiber,
currentFirstChild,
newChild,
expirationTime,
);
}
if (isObject) {
throwOnInvalidObjectType(returnFiber, newChild);
}
if (__DEV__) {
if (typeof newChild === 'function') {
warnOnFunctionType();
}
}
if (typeof newChild === 'undefined' && !isUnkeyedTopLevelFragment) {
// If the new child is undefined, and the return fiber is a composite
// component, throw an error. If Fiber return types are disabled,
// we already threw above.
switch (returnFiber.tag) {
case ClassComponent: {
if (__DEV__) {
const instance = returnFiber.stateNode;
if (instance.render._isMockFunction) {
// We allow auto-mocks to proceed as if they're returning null.
break;
}
}
}
// Intentionally fall through to the next case, which handles both
// functions and classes
// eslint-disable-next-lined no-fallthrough
case FunctionComponent: {
const Component = returnFiber.type;
invariant(
false,
'%s(...): Nothing was returned from render. This usually means a ' +
'return statement is missing. Or, to render nothing, ' +
'return null.',
Component.displayName || Component.name || 'Component',
);
}
}
}
// Remaining cases are all treated as empty.
return deleteRemainingChildren(returnFiber, currentFirstChild);
}
实际上这里是根据elementType
来进行不同的处理,我们常规来说应该是进入到reconcileSingleElement
分支:
function reconcileSingleElement(
returnFiber: Fiber,
currentFirstChild: Fiber | null,
element: ReactElement,
expirationTime: ExpirationTime,
): Fiber {
const key = element.key;
let child = currentFirstChild;
if (element.type === REACT_FRAGMENT_TYPE) {
const created = createFiberFromFragment(
element.props.children,
returnFiber.mode,
expirationTime,
element.key,
);
created.return = returnFiber;
return created;
} else {
const created = createFiberFromElement(
element,
returnFiber.mode,
expirationTime,
);
created.ref = coerceRef(returnFiber, currentFirstChild, element);
created.return = returnFiber;
return created;
}
}
这里其实就是调用createFiberFromElement
创建一个fiber
节点返回,而这个节点正是rootFiber
的子节点。
我们先回想一下,这个过程实际上伴随着这个return
也就结束了,也就是在这个流程中,我们为rootFiber
添加了一个child
节点,形成链表结构,然后返回,到我们最开始的循环:
function workLoopSync() {
// Already timed out, so perform work without checking if we need to yield.
while (workInProgress !== null) {
workInProgress = performUnitOfWork(workInProgress);
}
}
实际上,针对子节点,又会进入到performUnitOfWork
流程中,继续执行beginWork
流程。
也就是说,这个loop
其实是在不断地构建整个Fiber
树,同时在遍历处理每个Fiber
节点的过程。
接下来处理的Fiber
节点是个Mode
节点,因为我们调用了React.StrictMode
组件,对于这个节点的处理非常简单:
function updateMode(
current: Fiber | null,
workInProgress: Fiber,
renderExpirationTime: ExpirationTime,
) {
const nextChildren = workInProgress.pendingProps.children;
reconcileChildren(
current,
workInProgress,
nextChildren,
renderExpirationTime,
);
return workInProgress.child;
}
实际上它什么都没有做,就是继续递归执行reconcileChildren
,不过它已经被插入到fiber
树当中了,这个很重要。
要注意的是,这里的fiber
其实是没有current
的,实际上我们新创建的节点,并没有赋值alternate
属性,自然也只有workInProgress
而没有current
,在没有current
的情况下,reconcileChildren
会走到mountChildFibers
分支:
export const reconcileChildFibers = ChildReconciler(true);
export const mountChildFibers = ChildReconciler(false);
实际上这两个分支的区别只是在于传参的不同,这个参数是shouldTrackSideEffects
,当我们调用mountChildFibers
时,这个参数是false
,如果是reconcile
,则这个值是true
,这一点我们先记下。
接下来执行的节点是App
,它被标记成一个IndeterminateComponent
,为什么会是这个组件呢?让我们看看createFiberFromElement
的逻辑:
export function createFiberFromElement(
element: ReactElement,
mode: TypeOfMode,
expirationTime: ExpirationTime,
): Fiber {
let owner = null;
const type = element.type;
const key = element.key;
const pendingProps = element.props;
const fiber = createFiberFromTypeAndProps(
type,
key,
pendingProps,
owner,
mode,
expirationTime,
);
return fiber;
}
这里没什么特殊的处理,最终转化到createFiberFromTypeAndProps
:
export function createFiberFromTypeAndProps(
type: any, // React$ElementType
key: null | string,
pendingProps: any,
owner: null | Fiber,
mode: TypeOfMode,
expirationTime: ExpirationTime,
): Fiber {
let fiber;
let fiberTag = IndeterminateComponent;
// The resolved type is set if we know what the final type will be. I.e. it's not lazy.
let resolvedType = type;
if (typeof type === 'function') {
if (shouldConstruct(type)) {
fiberTag = ClassComponent;
if (__DEV__) {
resolvedType = resolveClassForHotReloading(resolvedType);
}
} else {
if (__DEV__) {
resolvedType = resolveFunctionForHotReloading(resolvedType);
}
}
} else if (typeof type === 'string') {
fiberTag = HostComponent;
} else {
getTag: switch (type) {
case REACT_FRAGMENT_TYPE:
return createFiberFromFragment(
pendingProps.children,
mode,
expirationTime,
key,
);
case REACT_CONCURRENT_MODE_TYPE:
fiberTag = Mode;
mode |= ConcurrentMode | BlockingMode | StrictMode;
break;
case REACT_STRICT_MODE_TYPE:
fiberTag = Mode;
mode |= StrictMode;
break;
case REACT_PROFILER_TYPE:
return createFiberFromProfiler(pendingProps, mode, expirationTime, key);
case REACT_SUSPENSE_TYPE:
return createFiberFromSuspense(pendingProps, mode, expirationTime, key);
case REACT_SUSPENSE_LIST_TYPE:
return createFiberFromSuspenseList(
pendingProps,
mode,
expirationTime,
key,
);
default: {
if (typeof type === 'object' && type !== null) {
switch (type.$$typeof) {
case REACT_PROVIDER_TYPE:
fiberTag = ContextProvider;
break getTag;
case REACT_CONTEXT_TYPE:
// This is a consumer
fiberTag = ContextConsumer;
break getTag;
case REACT_FORWARD_REF_TYPE:
fiberTag = ForwardRef;
if (__DEV__) {
resolvedType = resolveForwardRefForHotReloading(resolvedType);
}
break getTag;
case REACT_MEMO_TYPE:
fiberTag = MemoComponent;
break getTag;
case REACT_LAZY_TYPE:
fiberTag = LazyComponent;
resolvedType = null;
break getTag;
case REACT_BLOCK_TYPE:
fiberTag = Block;
break getTag;
case REACT_FUNDAMENTAL_TYPE:
if (enableFundamentalAPI) {
return createFiberFromFundamental(
type,
pendingProps,
mode,
expirationTime,
key,
);
}
break;
case REACT_SCOPE_TYPE:
if (enableScopeAPI) {
return createFiberFromScope(
type,
pendingProps,
mode,
expirationTime,
key,
);
}
}
}
}
}
fiber = createFiber(fiberTag, pendingProps, key, mode);
fiber.elementType = type;
fiber.type = resolvedType;
fiber.expirationTime = expirationTime;
return fiber;
}
从这里的逻辑就可以看到,如果我们正常一个组件进来创建Fiber
的时候,默认就会标记为IndeterminateComponent
,类组件会被标记为ClassComponent
.
接着我们看一下这个组件的update
流程:
function mountIndeterminateComponent(
_current,
workInProgress,
Component,
renderExpirationTime,
) {
if (_current !== null) {
// An indeterminate component only mounts if it suspended inside a non-
// concurrent tree, in an inconsistent state. We want to treat it like
// a new mount, even though an empty version of it already committed.
// Disconnect the alternate pointers.
_current.alternate = null;
workInProgress.alternate = null;
// Since this is conceptually a new fiber, schedule a Placement effect
workInProgress.effectTag |= Placement;
}
const props = workInProgress.pendingProps;
let context;
if (!disableLegacyContext) {
const unmaskedContext = getUnmaskedContext(
workInProgress,
Component,
false,
);
context = getMaskedContext(workInProgress, unmaskedContext);
}
prepareToReadContext(workInProgress, renderExpirationTime);
let value;
value = renderWithHooks(
null,
workInProgress,
Component,
props,
context,
renderExpirationTime,
);
// React DevTools reads this flag.
workInProgress.effectTag |= PerformedWork;
if (
typeof value === 'object' &&
value !== null &&
typeof value.render === 'function' &&
value.$$typeof === undefined
) {
// Proceed under the assumption that this is a class instance
workInProgress.tag = ClassComponent;
// Throw out any hooks that were used.
workInProgress.memoizedState = null;
workInProgress.updateQueue = null;
// Push context providers early to prevent context stack mismatches.
// During mounting we don't know the child context yet as the instance doesn't exist.
// We will invalidate the child context in finishClassComponent() right after rendering.
let hasContext = false;
if (isLegacyContextProvider(Component)) {
hasContext = true;
pushLegacyContextProvider(workInProgress);
} else {
hasContext = false;
}
workInProgress.memoizedState =
value.state !== null && value.state !== undefined ? value.state : null;
initializeUpdateQueue(workInProgress);
const getDerivedStateFromProps = Component.getDerivedStateFromProps;
if (typeof getDerivedStateFromProps === 'function') {
applyDerivedStateFromProps(
workInProgress,
Component,
getDerivedStateFromProps,
props,
);
}
adoptClassInstance(workInProgress, value);
mountClassInstance(workInProgress, Component, props, renderExpirationTime);
return finishClassComponent(
null,
workInProgress,
Component,
true,
hasContext,
renderExpirationTime,
);
} else {
// Proceed under the assumption that this is a function component
workInProgress.tag = FunctionComponent;
reconcileChildren(null, workInProgress, value, renderExpirationTime);
return workInProgress.child;
}
}
这里核心做了两件事情:
调用
renderWithHooks
对当前组件进行reconcile
,拿到子节点标记
Fiber
节点为FunctionComponent
,启动子节点的递归reconcileChildren
可以看到,针对IndeterminateComponent
来说,一开始是不太明确它到底是个什么组件的,执行完了之后才赋值的FunctionComponent
,这是因为类组件可以不使用类来实现(通过函数返回一个对象来实现),这是一个小众用法。
接下来我们简单看一下renderWithHooks
的逻辑:
export function renderWithHooks(
current: Fiber | null,
workInProgress: Fiber,
Component: any,
props: any,
secondArg: any,
nextRenderExpirationTime: ExpirationTime,
): any {
renderExpirationTime = nextRenderExpirationTime;
currentlyRenderingFiber = workInProgress;
workInProgress.memoizedState = null;
workInProgress.updateQueue = null;
workInProgress.expirationTime = NoWork;
// The following should have already been reset
// currentHook = null;
// workInProgressHook = null;
// didScheduleRenderPhaseUpdate = false;
// TODO Warn if no hooks are used at all during mount, then some are used during update.
// Currently we will identify the update render as a mount because memoizedState === null.
// This is tricky because it's valid for certain types of components (e.g. React.lazy)
// Using memoizedState to differentiate between mount/update only works if at least one stateful hook is used.
// Non-stateful hooks (e.g. context) don't get added to memoizedState,
// so memoizedState would be null during updates and mounts.
ReactCurrentDispatcher.current =
current === null || current.memoizedState === null
? HooksDispatcherOnMount
: HooksDispatcherOnUpdate;
let children = Component(props, secondArg);
// Check if there was a render phase update
if (workInProgress.expirationTime === renderExpirationTime) {
// Keep rendering in a loop for as long as render phase updates continue to
// be scheduled. Use a counter to prevent infinite loops.
let numberOfReRenders: number = 0;
do {
workInProgress.expirationTime = NoWork;
numberOfReRenders += 1;
// Start over from the beginning of the list
currentHook = null;
workInProgressHook = null;
workInProgress.updateQueue = null;
ReactCurrentDispatcher.current = __DEV__
? HooksDispatcherOnRerenderInDEV
: HooksDispatcherOnRerender;
children = Component(props, secondArg);
} while (workInProgress.expirationTime === renderExpirationTime);
}
// We can assume the previous dispatcher is always this one, since we set it
// at the beginning of the render phase and there's no re-entrancy.
ReactCurrentDispatcher.current = ContextOnlyDispatcher;
// This check uses currentHook so that it works the same in DEV and prod bundles.
// hookTypesDev could catch more cases (e.g. context) but only in DEV bundles.
const didRenderTooFewHooks =
currentHook !== null && currentHook.next !== null;
renderExpirationTime = NoWork;
currentlyRenderingFiber = (null: any);
currentHook = null;
workInProgressHook = null;
didScheduleRenderPhaseUpdate = false;
invariant(
!didRenderTooFewHooks,
'Rendered fewer hooks than expected. This may be caused by an accidental ' +
'early return statement.',
);
return children;
}
我们先忽略一下这里针对hooks
的处理逻辑,其实可以简单的理解这里就是执行了函数组件,拿到了children
,然后返回。
接着就是到了叶子组件HostComponent
的更新流程了:
function updateHostComponent(current, workInProgress, renderExpirationTime) {
pushHostContext(workInProgress);
if (current === null) {
tryToClaimNextHydratableInstance(workInProgress);
}
const type = workInProgress.type;
const nextProps = workInProgress.pendingProps;
const prevProps = current !== null ? current.memoizedProps : null;
let nextChildren = nextProps.children;
const isDirectTextChild = shouldSetTextContent(type, nextProps);
if (isDirectTextChild) {
// We special case a direct text child of a host node. This is a common
// case. We won't handle it as a reified child. We will instead handle
// this in the host environment that also has access to this prop. That
// avoids allocating another HostText fiber and traversing it.
nextChildren = null;
} else if (prevProps !== null && shouldSetTextContent(type, prevProps)) {
// If we're switching from a direct text child to a normal child, or to
// empty, we need to schedule the text content to be reset.
workInProgress.effectTag |= ContentReset;
}
markRef(current, workInProgress);
// Check the host config to see if the children are offscreen/hidden.
if (
workInProgress.mode & ConcurrentMode &&
renderExpirationTime !== Never &&
shouldDeprioritizeSubtree(type, nextProps)
) {
if (enableSchedulerTracing) {
markSpawnedWork(Never);
}
// Schedule this fiber to re-render at offscreen priority. Then bailout.
workInProgress.expirationTime = workInProgress.childExpirationTime = Never;
return null;
}
reconcileChildren(
current,
workInProgress,
nextChildren,
renderExpirationTime,
);
return workInProgress.child;
}
可以看到这里基本上没有什么处理逻辑,直接进入到reconcileChildren
流程了,接下来的child
子节点可能是一个数组:
function reconcileChildrenArray(
returnFiber: Fiber,
currentFirstChild: Fiber | null,
newChildren: Array<*>,
expirationTime: ExpirationTime,
): Fiber | null {
// This algorithm can't optimize by searching from both ends since we
// don't have backpointers on fibers. I'm trying to see how far we can get
// with that model. If it ends up not being worth the tradeoffs, we can
// add it later.
// Even with a two ended optimization, we'd want to optimize for the case
// where there are few changes and brute force the comparison instead of
// going for the Map. It'd like to explore hitting that path first in
// forward-only mode and only go for the Map once we notice that we need
// lots of look ahead. This doesn't handle reversal as well as two ended
// search but that's unusual. Besides, for the two ended optimization to
// work on Iterables, we'd need to copy the whole set.
// In this first iteration, we'll just live with hitting the bad case
// (adding everything to a Map) in for every insert/move.
// If you change this code, also update reconcileChildrenIterator() which
// uses the same algorithm.
let resultingFirstChild: Fiber | null = null;
let previousNewFiber: Fiber | null = null;
let oldFiber = currentFirstChild;
let lastPlacedIndex = 0;
let newIdx = 0;
let nextOldFiber = null;
for (; oldFiber !== null && newIdx < newChildren.length; newIdx++) {
if (oldFiber.index > newIdx) {
nextOldFiber = oldFiber;
oldFiber = null;
} else {
nextOldFiber = oldFiber.sibling;
}
const newFiber = updateSlot(
returnFiber,
oldFiber,
newChildren[newIdx],
expirationTime,
);
if (newFiber === null) {
// TODO: This breaks on empty slots like null children. That's
// unfortunate because it triggers the slow path all the time. We need
// a better way to communicate whether this was a miss or null,
// boolean, undefined, etc.
if (oldFiber === null) {
oldFiber = nextOldFiber;
}
break;
}
if (shouldTrackSideEffects) {
if (oldFiber && newFiber.alternate === null) {
// We matched the slot, but we didn't reuse the existing fiber, so we
// need to delete the existing child.
deleteChild(returnFiber, oldFiber);
}
}
lastPlacedIndex = placeChild(newFiber, lastPlacedIndex, newIdx);
if (previousNewFiber === null) {
// TODO: Move out of the loop. This only happens for the first run.
resultingFirstChild = newFiber;
} else {
// TODO: Defer siblings if we're not at the right index for this slot.
// I.e. if we had null values before, then we want to defer this
// for each null value. However, we also don't want to call updateSlot
// with the previous one.
previousNewFiber.sibling = newFiber;
}
previousNewFiber = newFiber;
oldFiber = nextOldFiber;
}
if (newIdx === newChildren.length) {
// We've reached the end of the new children. We can delete the rest.
deleteRemainingChildren(returnFiber, oldFiber);
return resultingFirstChild;
}
if (oldFiber === null) {
// If we don't have any more existing children we can choose a fast path
// since the rest will all be insertions.
for (; newIdx < newChildren.length; newIdx++) {
const newFiber = createChild(
returnFiber,
newChildren[newIdx],
expirationTime,
);
if (newFiber === null) {
continue;
}
lastPlacedIndex = placeChild(newFiber, lastPlacedIndex, newIdx);
if (previousNewFiber === null) {
// TODO: Move out of the loop. This only happens for the first run.
resultingFirstChild = newFiber;
} else {
previousNewFiber.sibling = newFiber;
}
previousNewFiber = newFiber;
}
return resultingFirstChild;
}
// Add all children to a key map for quick lookups.
const existingChildren = mapRemainingChildren(returnFiber, oldFiber);
// Keep scanning and use the map to restore deleted items as moves.
for (; newIdx < newChildren.length; newIdx++) {
const newFiber = updateFromMap(
existingChildren,
returnFiber,
newIdx,
newChildren[newIdx],
expirationTime,
);
if (newFiber !== null) {
if (shouldTrackSideEffects) {
if (newFiber.alternate !== null) {
// The new fiber is a work in progress, but if there exists a
// current, that means that we reused the fiber. We need to delete
// it from the child list so that we don't add it to the deletion
// list.
existingChildren.delete(
newFiber.key === null ? newIdx : newFiber.key,
);
}
}
lastPlacedIndex = placeChild(newFiber, lastPlacedIndex, newIdx);
if (previousNewFiber === null) {
resultingFirstChild = newFiber;
} else {
previousNewFiber.sibling = newFiber;
}
previousNewFiber = newFiber;
}
}
if (shouldTrackSideEffects) {
// Any existing children that weren't consumed above were deleted. We need
// to add them to the deletion list.
existingChildren.forEach(child => deleteChild(returnFiber, child));
}
return resultingFirstChild;
}
从之前的分析就可以看出来,这块也是实现diff
算法的精华所在,在这里我们先关注首次挂载的逻辑,会进到这个循环中:
if (oldFiber === null) {
// If we don't have any more existing children we can choose a fast path
// since the rest will all be insertions.
for (; newIdx < newChildren.length; newIdx++) {
const newFiber = createChild(
returnFiber,
newChildren[newIdx],
expirationTime,
);
if (newFiber === null) {
continue;
}
lastPlacedIndex = placeChild(newFiber, lastPlacedIndex, newIdx);
if (previousNewFiber === null) {
// TODO: Move out of the loop. This only happens for the first run.
resultingFirstChild = newFiber;
} else {
previousNewFiber.sibling = newFiber;
}
previousNewFiber = newFiber;
}
return resultingFirstChild;
}
这段代码做了三件事:
调用
createChild
为每个子元素创建一个fiber
调用
placeChild
确定放置的位置创建链表结构,
sibling
指向下一个兄弟节点
其中,placeChild
逻辑如下:
function placeChild(
newFiber: Fiber,
lastPlacedIndex: number,
newIndex: number,
): number {
newFiber.index = newIndex;
if (!shouldTrackSideEffects) {
// Noop.
return lastPlacedIndex;
}
const current = newFiber.alternate;
if (current !== null) {
const oldIndex = current.index;
if (oldIndex < lastPlacedIndex) {
// This is a move.
newFiber.effectTag = Placement;
return lastPlacedIndex;
} else {
// This item can stay in place.
return oldIndex;
}
} else {
// This is an insertion.
newFiber.effectTag = Placement;
return lastPlacedIndex;
}
}
上面提到了shouldTrackSideEffects
在首次挂载的情况下是false
,因此在挂载流程中这里是不执行任何逻辑的。
最后返回第一个child
节点,这个单元逻辑就已经执行完成。
当下一个节点为空时,就会走到completeUnitOfWork
的流程,这个流程下篇文章我们进行详细讲解。
至此,一次beginWork
的深度递归就已经结束了。
小结一下
这次我们分析了一次beginWork
递归的流程,其实beginWork
就是一个用来分发和创建fiber
树结构的入口,我们目前遇到了几类更新方法:
mountIndeterminateComponent
,用来更新函数组件updateHostRoot
,用来更新根节点updateHostComponent
,用来更新DOM组件updateMode
用来更新Mode
在整个递归过程中,我们创建了如下的Fiber
树:

Last updated